校园要闻

当前位置: 首页 > 校园要闻 > 正文

传媒学子在全国高校数字艺术设计大赛中喜获佳绩(图)

发布日期:2019-09-21    作者:胡惠婷 覃小明 摄影:

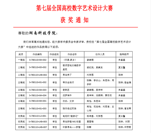
本网讯 近日,第七届全国高校数字艺术设计大赛获奖作品公布,传媒学院学子表现优异,荣获一等奖1个,二等奖2个,三等奖5个,优秀奖3个,共计11个奖项。

QQ图片20190918220048

  本次大赛由工业和信息化部人才交流中心、联合国训练研究所上海中心联合主办,全国879家单位参赛,共征集作品36879件,一、二、三等奖的获奖比例分别为3%、6%、9%,同时评选出“卓越贡献奖”、“杰出贡献奖”、“优秀组织奖”等团队奖项。


友情链接 / Links

新闻热线:0746-6381474  Email:hnkjxynews@huse.edu.cn

版权所有:爱体育网页版在线登录党委宣传部(新闻中心)

网站建设:爱体育网页版在线登录信息化办